
越人社〔2019〕36號
區屬各街道:
根據《關于印發<廣東省人力資源和社會保障廳關于就業困難人員認定管理的暫行辦法>的通知》(粵人社規〔2019〕8號,以下簡稱8號文)和《廣州市人力資源和社會保障局關于轉發<廣東省人力資源和社會保障廳關于就業困難人員認定管理暫行辦法>的通知》(穗人社函〔2019〕1090號,以下簡稱1090號文)的有關規定,現就進一步做好我區就業困難人員的認定管理和就業援助工作通知如下:
一、審核程序
由戶籍地(常住地)社區勞動保障服務工作站和街道勞動和社會保障服務中心根據8號文和1090號文的規定,結合工作分工,開展就業困難人員認定管理工作。
(一)申請人申請
符合認定范圍的人員,可通過網上或現場提出申請:
1.網上申請:直接登錄市人社局網上服務大廳提出認定申請。
2.現場申請:向戶籍地(常住地)社區勞動保障服務工作站提出就業困難人員認定申請,由社區勞動保障服務工作站受理,對材料齊全的,應在5個工作日內通過廣州市就業培訓信息系統錄入申請并上傳相關材料,同時報街道勞動和社會保障服務中心。
(二)街道審查認定
街道勞動和社會保障服務中心在收到申請人申請后,對申請人提交的資料進行審查、公示和認定等具體工作。
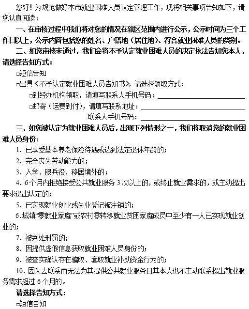
1.初審(公示):對申請人提交的材料進行初步審查,通過廣州市就業培訓信息系統核查申請人的失業狀態,確認其于廣州市的失業登記處于有效狀態(其中:農村零轉移就業貧困家庭人員及失地農民可不進行核查)。對材料齊全、符合申請條件的,在5個工作日內完成核實工作,并在街道范圍內進行初審公示(附件7),公示時間為3個工作日以上,公示完成后通過初審。
2.審核認定:經初審后按規定認定為就業困難人員的,5個工作日內,由街道勞動和社會保障服務中心在廣州市就業培訓信息系統進行“就業困難人員”標注認定。對審核未通過的出具《不予認定就業困難人員告知書》(附件4),并依法送達其本人。
3. 對由于特殊原因導致申請人無法提供、相關信息系統也無法校驗的部分證明材料,可采取“申請人書面承諾+公示+工作人員核查”等方式代替,公示時間可適當增加至5個工作日。
4.對材料不齊全的,受理申請的社區勞動保障服務工作站(如屬網上申請的則由街道勞動和社會保障服務中心)應當一次性告知申請人需要補充的材料。經補正后材料仍不齊的或初步審查不符合條件或公示有異議并經核實未通過的,應做好政策解釋工作。
二、援助措施
(一)深化“雙到雙零”就業援助
深化推進“就業服務進家到戶,就業崗位進街到村”和“零距離服務”、“零距離就業”的“雙到雙零”工作。充分發揮“互聯網+就業服務”信息化平臺的優勢,運用廣州市就業培訓信息系統對就業困難人員基本信息及詳細資料進行登記存檔,將跟蹤就業服務任務分解落實到人,加強對失業人員的日常調查走訪,動態掌握就業困難人員的就業、失業情況及家庭收入變動情況,為就業困難人員提供個性化“實名制”動態援助服務,并承諾對有勞動能力和就業意愿、不挑不揀崗位的就業困難人員,在5個工作日內推薦一個工作崗位,積極幫助其實現就業。
1.“三個一”就業援助服務。為就業困難人員提供“一對一”職業指導、“一帶一”跟蹤服務、“一幫一”信息服務。
“一對一”職業指導。職業指導人員根據失業人員的基本情況、職業素質、心理狀況和職業需求,直接為其提供求職建議和就業援助政策宣講。
“一帶一”跟蹤服務。及時掌握已接受“一對一”職業指導就業困難人員的求職意愿、技能狀況,建立、健全就業困難人員信息臺賬,有針對性地對就業困難人員進行分類管理(認定前實施Ι級幫扶,認定后實施Π級幫扶,對特別就業困難人員實施Ш級幫扶),并定期對就業困難人員情況進行跟蹤了解。
“一幫一”信息服務。及時專人對接對有技能培訓需求、就業需求的就業困難人員,為就業困難人員“度身”制定求職計劃,提供精準技能培訓及就業崗位信息。
2.三級分類幫扶服務。認定前實施Ι級就業幫扶,認定后實施Π級就業幫扶,對特別就業困難人員實施Ш級就業幫扶。
Ⅰ級就業幫扶。提供“一對一”職業指導、“一幫一”信息服務,促進有勞動能力和就業意愿、不挑不揀崗位的失業人員實現就業。
Ⅱ級就業幫扶。在提供Ⅰ級幫扶的基礎上,再提供“一帶一”跟蹤服務,并按規定落實崗位補貼、社保補貼、培訓補貼;對有創業能力和創業意愿的,為其提供創業培訓和創業服務,并按規定落實創業相關補貼。
Ⅲ級就業幫扶,對經“三個一”援助服務后仍未就業的就業困難人員,為其實施個性化的“一人一策”兜底援助,由街道勞動和社會保障服務中心進行評估,安排其參加社工就業輔導服務,為其提供精細化的就業援助服務,協助就業困難人員解決求職應聘中的實際問題,優先推薦在公益性崗位就業。
3.動態摸查。由街道勞動和社會保障服務中心根據就業困難人員新增及就業情況,建立工作臺賬。并按照統計周期,把新增及就業名單分派到社區勞動保障服務工作站,由街道和社區協同對就業困難人員的失業、就業等情況進行摸查,并完善就業困難人員“五清楚”臺賬。
(二)就業援助政策宣傳
開展就業政策落實服務落地專項行動,打包就業政策服務,多渠道開展政策解讀和政策宣傳,開展政策進社區、進校園活動,注重利用互聯網信息技術,加大政策宣傳強度,推動政策推介廣覆蓋。統籌各方資源,加載職業招聘、稅費減免、勞動用工社會保險等內容進行宣傳。重點宣講《廣州市人民政府關于進一步促進就業的實施意見》《廣州市就業補助資金使用管理辦法》《關于明確促進就業政策項目辦理程序的通知》等最新就業援助政策措施。緊貼不同類型就業困難人員的需求,采取發放宣傳資料、政策宣講、互動解答等方式,提高政策推介的針對性,提高就業困難人員對就援助政策的理解及認知度。
(三)零距離就業、技能培訓信息服務
充分利用多種渠道發布就業崗位信息,為就業困難人員提供方便、快捷的零距離就業信息服務,實現服務就在家門口。加強與轄區內單位和重點企業信息對接,利用空缺崗位優先推薦就業困難人員就業,開發低門檻社區就業崗位為就業困難人員提供兜底就業服務。積極舉辦“零距離”就業招聘會,就業崗位進社區,招聘崗位以適合就業困難人員為主,現場開設就業援助政策咨詢、宣傳窗口,免費向就業困難人員提供即時崗位援助和崗位適配服務。促進就業困難人員實現零距離就業。
(四)加強就業創業技能培訓
依托基層公共就業服務平臺,對就業困難人員持續組織實施職業技能提升培訓等針對性專項培訓。對有創業愿望的組織參加創業培訓,加強創業培訓項目開發及創業政策宣傳。并按規定落實培訓補貼,幫助他們掌握一技之長,樹立就業信心,轉變就業觀念,提升求職技能,盡快實現就業和穩定就業。
(五)推進社工就業輔導
推進以政府購買服務為路徑、以街道家庭綜合服務中心為平臺、以社工就業輔導為內容的“就業攜行計劃”、“幸福生涯規劃”等活動,提供精細化就業援助服務。結合轄區特點和就業困難人員的需求,以個案服務為“點”、群體互助為“線”、以“職業規劃特色服務”為面,促進就業困難人員就業。
(六)促進就業援助政策落實落地
鼓勵企業招用就業困難人員,指導符合條件的企業申領社會保險補貼、崗位補貼等就業援助補貼,進一步促進就業困難人員穩定就業。鼓勵就業困難人員自謀職業、自主創業,為有創業能力和創業意愿的就業困難人員提供創業培訓、項目推介、創業指導、創業擔保貸款等創業服務,并按規定落實創業相關補貼。
三、服務管理
(一)建立退出機制
由街道勞動和社會保障服務中心按照8號文第五條的規定,取消所列存在10種情形的人員的就業困難人員身份,并受理就業困難人員在收到取消決定三十日內提出重核的申請。
1.已享受基本養老保險待遇、已達到法定退休年齡的、已實現就業的、失業登記被注銷的情形,由廣州市就業培訓信息系統中自動取消“就業困難人員”標注,街道勞動和社會保障服務中心將取消就業困難人員身份的書面決定(附件6)依法送達其本人。
2.其他情形由社區勞動保障服務工作站在廣州市就業培訓信息系統進行退出認定登記,在3個工作日內報街道勞動和社會保障服務中心初審。街道勞動和社會保障服務中心3個工作日內完成退出認定審核,對滿足退出機制相關規定條件的人員,在廣州市就業培訓信息系統取消“就業困難人員”標注,并將取消就業困難人員身份的書面決定依法送達其本人。
(二)開展定期審驗
由社區勞動保障服務工作站定期通過電話、走訪和相關系統信息比對等方式對經認定的就業困難人員進行身份審驗。經審驗,對滿足退出機制相關規定條件的人員,及時取消其就業困難人員身份。具體審驗時間由各街道勞動和社會保障服務中心自行確定。
(三)加強日常管理
對在申請認定和退出過程中存在弄虛作假行為的人員,經核實后納入黑名單,兩年內不受理其就業困難人員認定申請。
四、工作要求
(一)充分發揮就業工作組織領導體系、政策體系、公共就業服務體系三大體系的積極作用,健全完善就業援助和失業幫扶和專項援助、扶持創業和鼓勵自謀職業、跟蹤回訪和強化落實的就業援助工作機制,將就業援助服務工作納入區級促進就業的目標責任制考核評價制度。
(二)由社區勞動保障服務工作站定期開展就業困難人員摸查工作,建立、健全工作臺賬,為就業困難人員提供個性化就業援助。街道勞動和社會保障服務中心每季度對轄內就業困難人員就業、失業情況進行定期統計分析,每季度最后一個月25日前總結并上報季度開展援助工作中的難點、亮點、主要成效,OA報“區勞動就業服務管理中心”匯總。區勞動就業服務管理中心定期對各街道開展就業困難人員就業援助情況進行匯總,指導各街道結合實際,優化經辦流程,充分利用信息化手段,開展就業困難人員的就業援助服務工作。
附件:1.廣州市就業困難人員申請認定表
2.廣州市就業困難人員申請認定告知書
3.無業狀態承諾書
4.不予認定就業困難人員告知書
5.廣州市就業困難人員退出登記表
6.取消就業困難人員身份告知書
7.街道就業困難人員公示(參考模板)
8.《廣州市人力資源和社會保障局關于轉發<廣東省人力資源和社會保障廳關于就業困難人員認定管理暫行辦法>的通知》(穗人社函〔2019〕1090號)
越秀區人力資源和社會保障局
2019年12月31日
附件1

附件2
廣州市就業困難人員申請認定告知書


附件3

附件4

附件5

附件6
取消就業困難人員身份告知書
(參考模板)


附件8(略,詳情請登錄廣州市人力資源和社會保障局網站查看)