
各省、自治區、直轄市人民政府,國務院各部委、各直屬機構:
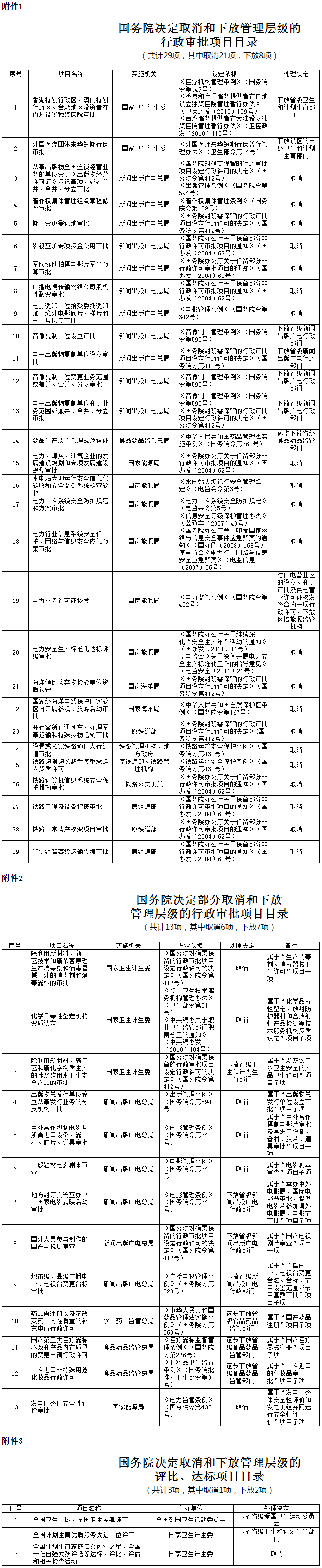
經研究論證,國務院決定,再取消和下放一批行政審批項目等事項,共計50項。其中,取消和下放29項、部分取消和下放13項、取消和下放評比達標項目3項;取消涉密事項1項(按規定另行通知);有4項擬取消和下放的行政審批項目是依據有關法律設立的,國務院將依照法定程序提請全國人民代表大會常務委員會修訂相關法律規定。
各地區、各部門要認真做好取消和下放管理層級行政審批項目等事項的落實和銜接工作,切實加強后續監管。要按照深化行政體制改革、加快轉變政府職能的要求,繼續堅定不移推進行政審批制度改革,清理行政審批事項,加大簡政放權力度。
附件:1.國務院決定取消和下放管理層級的行政審批項目目錄(共計29項)
2.國務院決定部分取消和下放管理層級的行政審批項目目錄(共計13項)
3.國務院決定取消和下放管理層級的評比、達標項目目錄(共計3項)
